Coffee Export Documentation
Facilitation of the accreditation of new coffee exporters and issuance of export clearances and certificates of origin.
Email : [email protected]
Phone : (+632) 8465.3300 local 113
Important Notice
To maintain health protocol and safety during the pandemic, applicants are requested to submit scanned copies of the required documents through the email addresses at [email protected] and [email protected].
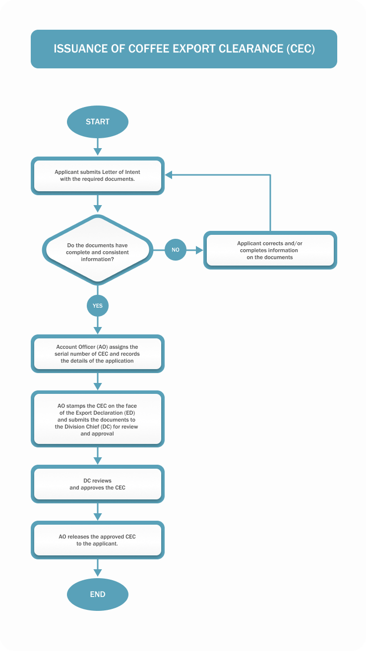
| Issuance of Coffee Export Clearance (CEC) |
![]() |
Required Documents
Download full flowchart HERE. Important Notice To maintain health protocol and safety during the pandemic, the applicants are requested to submit the scanned copy of the required documents through the email addresses at [email protected] and [email protected]. The same process is still followed except that the approval and releasing of the Coffee Export Clearance (CEC) is now online. |
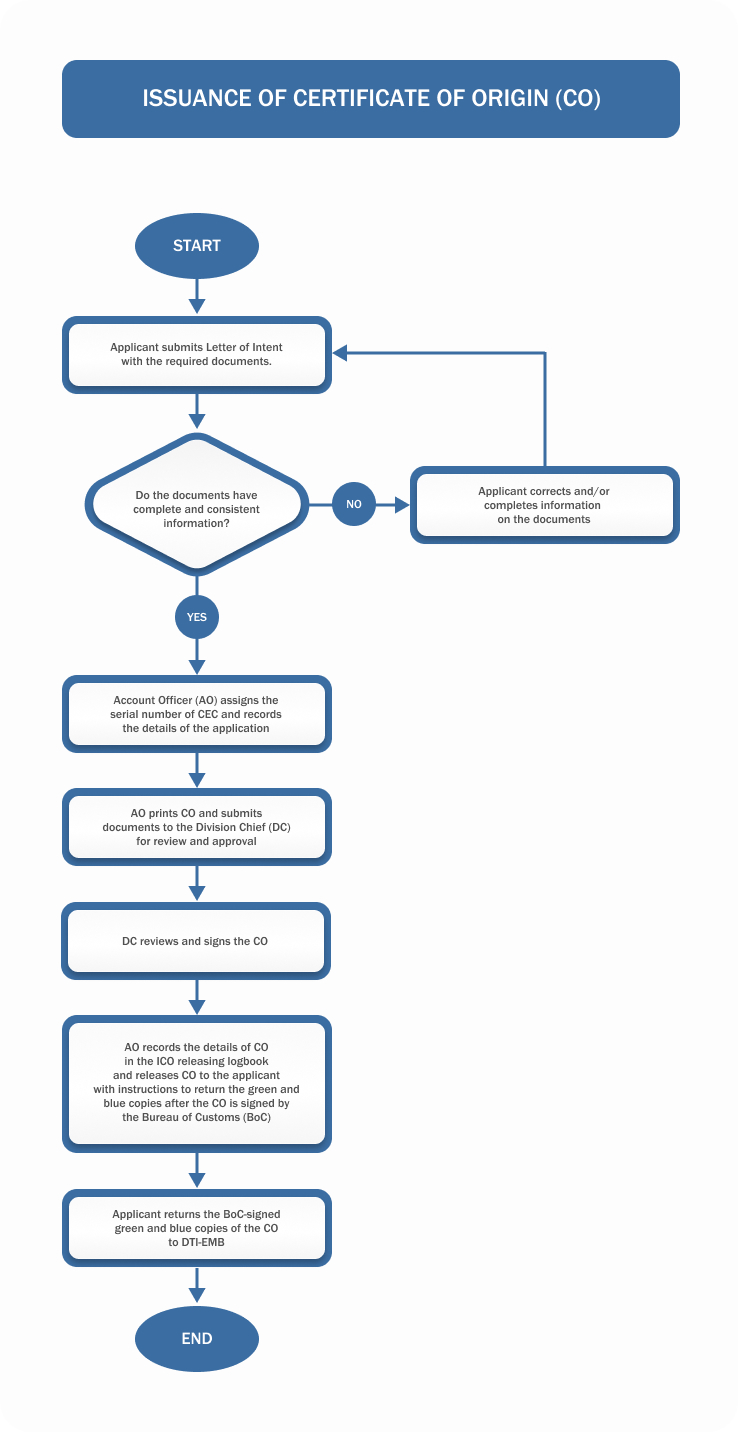
| Issuance of Coffee Certificate of Origin (CO) |
![]() |
Required Documents 1. Photocopy of Validated Export Declaration (ED) stamped with Authority to Load and Date; 2. Photocopy of Commercial Invoice; 3. Photocopy of Packing Lists; and 4. Photocopy of Signed Bill of Lading (BL) or Airway Bill (with Date of Loading) Download full flowchart HERE. Important Notice To maintain health protocol and safety during the pandemic, the applicants are requested to submit the scanned copy of the required documents through the email addresses at [email protected] and [email protected]. The same process is still followed except that the approval of the Certificate of Origin is every Wednesday only during when the skeleton workforce is present. Releasing will be coordinated with the Guard on Duty for the convenience of the client applicant. |














































